Product Summary
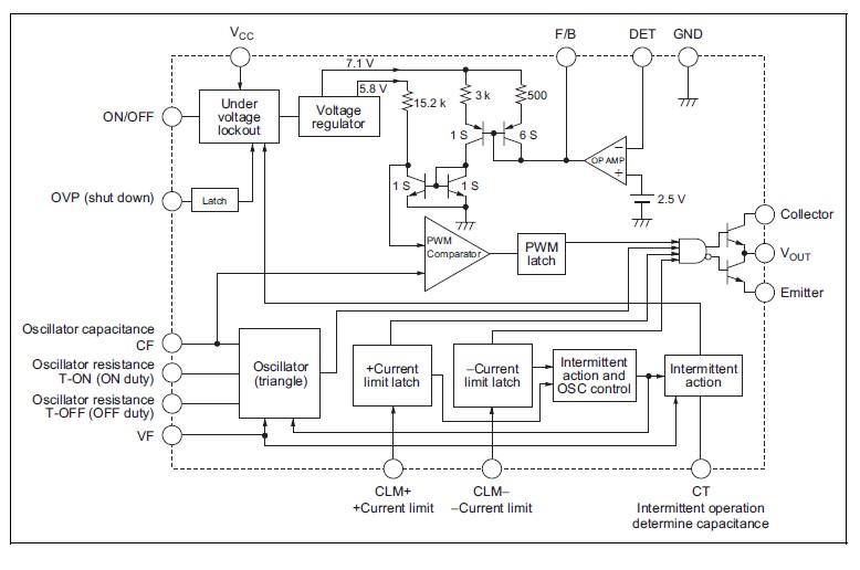
The M51995AFP is a primary switching regulator controller which is especially designed to get the regulated DC voltage from AC power supply. This IC can directly drive the MOS-FET with fast rise and fast fall output pulse. The M51995AFP has the functions of not only high frequency OSC and fast output drive but also current limit with fast response and high sensibility so the true "fast switching regulator" can be realized. The M51995AFP is widely used in feed forward regulator, fly-back regulator.
Parametrics
M51995AFP absolute maximum ratings: (1)Supply voltage VCC: 36 V; (2)Collector voltage VC: 36 V; (3)Output current IO: ±2/±0.15 A; (4)VF terminal voltage VVF: VCC V; (5)ON/OFF terminal voltage VON/OFF: VCC V; (6)CLM.terminal voltage VCLM-: -4.0 to +4.0 V; (7)CLM+terminal voltage VCLM+: -0.3 to +4.0 V; (8)OVP terminal current IOVP: 8 mA; (9)DET terminal voltage VDET: 6 V; (10)DET terminal input current IDET: 5 mA; (11)F/B terminal voltage VFB: 0 to 10 V; (12)T-ON terminal input current ITON: -1 mA; (13)T-OFF terminal input current ITOFF: -2 mA; (14)Power dissipation Pd: 1.5 W; (15)Thermal derating factor Kθ: 12 mW/℃; (16)Operating temperature Topr: -30 to +85 ℃; (17)Storage temperature Tstg: -40 to +125 ℃; (18)Junction temperature Tj: 150 ℃.
Features
M51995AFP features: (1)500 kHz operation to MOS FET: Output current : ±2 A; Output rise time 60 ns, fall time 40 ns; Modified totempole output method with small through current; (2)Compact and light-weight power supply; (3)Simplified peripheral circuit with protection circuit and built-in large-capacity totempole output; (4)High-performance and highly functional power supply: Triangular wave oscillator for easy dead time setting.
Diagrams

| Image | Part No | Mfg | Description | ![]() |
Pricing (USD) |
Quantity | ||||||
|---|---|---|---|---|---|---|---|---|---|---|---|---|
![]() |
![]() M51995AFP#CF0J |
![]() |
![]() IC SWIT PWM SMPS OVP UVLO 20SOIC |
![]() Data Sheet |
![]()
|
|
||||||
| Image | Part No | Mfg | Description | ![]() |
Pricing (USD) |
Quantity | ||||||
![]() |
![]() M51903L |
![]() Other |
![]() |
![]() Data Sheet |
![]() Negotiable |
|
||||||
![]() |
![]() M51943AGP |
![]() Other |
![]() |
![]() Data Sheet |
![]() Negotiable |
|
||||||
![]() |
![]() M51957BL |
![]() |
![]() IC VOLTAGE DETECTOR 5-SIP |
![]() Data Sheet |
![]() Negotiable |
|
||||||
![]() |
![]() M51957BL#TF0J |
![]() |
![]() IC VOLTAGE DETECTOR 5-SIP |
![]() Data Sheet |
![]()
|
|
||||||
![]() |
![]() M51970L |
![]() Other |
![]() |
![]() Data Sheet |
![]() Negotiable |
|
||||||
![]() |
![]() M51971FP |
![]() Other |
![]() |
![]() Data Sheet |
![]() Negotiable |
|
||||||
(China (Mainland))











