Product Summary
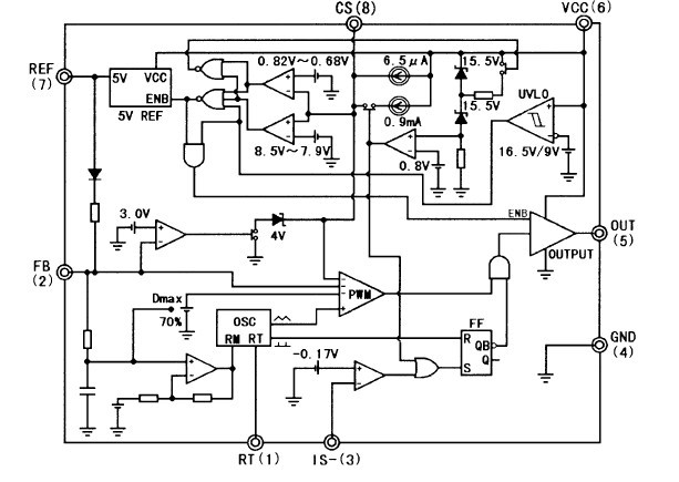
The FA3641 is a PWM type switching power supply control IC that can directly drive power MOSFET. It uses a CMOS device with high dielectric strength (30V) to implement low power consumption. The device features a number of functions that are equivalent to those of the FA531X series consisting of bipolar devices. The FA3641 is most suitable for high-performance, energy-saving power supplies that require low input power in standby or no-load mode.
Parametrics
FA3641 absolute maximum ratings: (1)FB pin input voltage VFB: -0.3 to 5.0 V; (2)REF pin output current IREF: -10 mA; (3)IS pin input voltage VIS: -0.3 to 5.0 V; (4)CS pin input current ICS: 2.0 mA; (5)On the condition of at Ta =25℃, Total power dissipation Pd DIP: 800 *1 mW; SOP: 400 *2 mW; (6)Operating temperature Topr: –30 to +85 ℃; (7)Junction temperature Tj: 125 ℃; (8)Storage temperature Tstg: –40 to +150 ℃.
Features
FA3641 features: (1)Uses a newly developed CMOS process with high dielectric strength (30V) for implementing low power consumption; (2)Standby current of 2μA or less (at Vcc=14V), and operating current of 1.9mA (typ.); (3)Automatically reduces the oscillation frequency to suppress loss of the power supply in light load mode; (4)Overvoltage protection function detecting Vcc voltage; (5)A drive circuit for connecting a power MOSFET directly.
Diagrams

| Image | Part No | Mfg | Description | ![]() |
Pricing (USD) |
Quantity | ||||
|---|---|---|---|---|---|---|---|---|---|---|
![]() |
![]() FA3641N |
![]() Other |
![]() |
![]() Data Sheet |
![]() Negotiable |
|
||||
![]() |
![]() FA3641P |
![]() Other |
![]() |
![]() Data Sheet |
![]() Negotiable |
|
||||
(China (Mainland))









