Product Summary
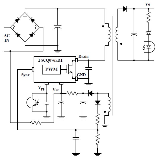
The FSCQ0765RT is a green mode fairchild power switch (FPSTM) for quasi-resonant switching converter. The FSCQ0765RT shows lower EMI and higher power conversion efficiency compared to the conventional hard switched converter with a fixed switching frequency. Therefore, the FSCQ0765RT is well suited for applications that are sensitive to the noise, such as color TV and audio. The FSCQ0765RT is an integrated Pulse Width Modulation (PWM) controller and Sense FET specifically designed for Quasi-resonant off-line Switch Mode Power Supplies (SMPS) with minimal external components.
Parametrics
FSCQ0765RT absolute maximum ratings: (1)Drain-Source (GND) Voltage VDSS: 650 V; (2)Drain-Gate Voltage (RGS=1MΩ) VDGR: 650 V; (3)Gate-Source (GND) Voltage VGS: ±30 V; (4)Drain Current Pulsed (2) IDM: 15 ADC; (5)Single Pulsed Avalanche Energy EAS: 570 mJ; (6)Continuous Drain Current (Tc = 25℃) ID: 3.8 ADC; (7)Continuous Drain Current (TC=100℃) ID: 2.4 ADC; (8)Supply Voltage VCC: 20 V; (9)Analog Input Voltage Range. Vsync: -0.3 to 13V V; (10)VFB: -0.3 to VCC V; (11)Total Power Dissipation PD: 45 W; (12)Operating Junction Temperature TJ: +150 ℃; (13)Operating Ambient Temperature TA: -25 to +85 ℃; (14)Storage Temperature Range TSTG: -55 to +150 ℃; (15)Thermal Resistance Rthjc: 2.6 ℃/W.
Features
FSCQ0765RT features: (1)Optimized for Quasi-Resonant Converter (QRC); (2)Advanced Burst-Mode operation for under 1 W standby power consumption; (3)Pulse by Pulse Current Limit (5A); (4)Over load protection (OLP) - Auto restart; (5)Over voltage protection (OVP) - Auto restart; (6)Abnormal Over Current Protection (AOCP) - Latch; (7)Internal Thermal Shutdown (TSD) - Latch; (8)Under Voltage Lock Out (UVLO) with hysteresis; (9)Low Startup Current (typical : 25uA); (10)Low Operating Current (typical : 4mA); (11)Internal High Voltage SenseFET; (12)Built-in Soft Start (20ms); (13)Extended Quasi-resonant Switching for Wide Load Range.
Diagrams

| Image | Part No | Mfg | Description | ![]() |
Pricing (USD) |
Quantity | ||||||||||||
|---|---|---|---|---|---|---|---|---|---|---|---|---|---|---|---|---|---|---|
![]() |
![]() FSCQ0765RT |
![]() Other |
![]() |
![]() Data Sheet |
![]() Negotiable |
|
||||||||||||
![]() |
![]() FSCQ0765RTYDTU |
![]() Fairchild Semiconductor |
![]() Soft Switching PWM Controllers 7A/650V QRC Power Switch |
![]() Data Sheet |
![]()
|
|
||||||||||||
(China (Mainland))










