Product Summary
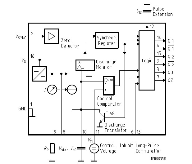
The TCA780 is a phase control IC. It is intended to control thyristors, triacs, and transistors. The trigger pulses can be shifted within a phase angle between 0 ° and 180 °. Typical applications of the TCA780 include converter circuits, AC controllers and three-phase current controllers.
Parametrics
TCA780 absolute maximum ratings: (1)Supply voltage VS: min=-0.5 V, max=18 V; (2)Output current at pin 14, 15 IQ: min=-10 mA, max=400 mA; (3)Inhibit voltage V6: min=-0.5 V, max=Vs V; Control voltage V11: min=-0.5 V, max=Vs V; Voltage short-pulse circuit V13: min=-0.5 V, max=Vs V; (4)Synchronization input current V5: min=-200 μA, max=±200 μA; (5)Output voltage at pin 14, 15 VQ: max=VS V; (6)Output current at pin 2, 3, 4, 7 IQ: max=10 mA; (7)Output voltage at pin 2, 3, 4, 7 VQ: max=VS V; (8)Thermal resistance system - air Rth SA: 80 K/W.
Features
TCA780 features: (1)Reliable recognition of zero passage; (2)Large application scope; (3)May be used as zero point switch; (4)LSL compatible; (5)Three-phase operation possible (3 ICs); (6)Output current 250 mA; (7)Large ramp current range; (8)Wide temperature range.
Diagrams

![]() |
![]() TCA730A |
![]() Other |
![]() |
![]() Data Sheet |
![]() Negotiable |
|
||||||||||||
![]() |
![]() TCA7408-5405EVM |
![]() Texas Instruments |
![]() Power Management IC Development Tools TCA7408 & TCA5405 Eval Mod |
![]() Data Sheet |
![]()
|
|
||||||||||||
![]() |
![]() TCA7408ZSZR |
![]() Texas Instruments |
![]() I/O Expanders, Repeaters & Hubs Low Vltg 8B I2C I/O Expander |
![]() Data Sheet |
![]()
|
|
||||||||||||
![]() |
![]() TCA75 |
![]() Tektronix |
![]() Test Connectors Adapter 75-50ohm 75ohm conn. |
![]() Data Sheet |
![]() Negotiable |
|
||||||||||||
![]() |
![]() TCA7660 |
![]() Other |
![]() |
![]() Data Sheet |
![]() Negotiable |
|
||||||||||||
![]() |
![]() TCA785 |
![]() Infineon Technologies |
![]() Interface - Specialized Phase Control IC 8V-18V 10mA |
![]() Data Sheet |
![]()
|
|
||||||||||||
(China (Mainland))









