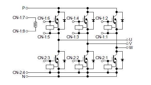
Product Summary
The MG200J2YS1 is a silicon N Channel IGBT. The applications of the MG200J2YS1 include high power switching applications, motor control applications.
Parametrics
MG200J2YS1 absolute maximum ratings: (1)Collector-emitter voltage, VCES: 600V; (2)Gate-emitter voltage, VGES: ±20V; (3)Collector current, DC, IC: 200A; 1ms, ICP: 400A; (4)Forward current, DC, IF: 200A; 1ms, IFM: 400A; (5)Collector power dissipation (Tc= 25℃), PC: 1000W; (6)Junction temperature, Tj: 150℃; (7)Storage temperature range, Tstg: -40 to 125℃; (8)Isolation voltage, Visol: 2500 (AC 1 min)V; (9)Screw torque: 3 (M5) N·m.
Features
MG200J2YS1 features: (1)Integrates inverter power circuit in to a single package; (2)The electrodes are isolated from case; (3)Low thermal resistance; (4)VCE (sat)= 1.6 V (typ.).
Diagrams

(China (Mainland))






