Product Summary
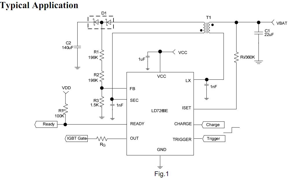
The LD7266EGDHW is an ideal charge control IC for flash units with internal soft start, adjustable charging current and output voltage. It provides a proprietary charging algorithm to charge photoflash capacitor quickly and efficiently. The LD7266EGDHW could operate in constant charging current mode or the mode with lowering the charging current at lower battery voltage. As well, the built-in 40V power switch and IGBT driver can save the board space. The applications of the LD7266EGDHW are DSC Flash Unit and Cell Phone with Camera.
Parametrics
LD7266EGDHW absolute maximum ratings: (1)Supply Voltage Vcc: -0.3V~6.5V; (2)SEC Current: 200mA; (3)FB, Charge, Trigger, Ready, ISET pin: -0.3V~(Vcc+0.3)V; (4)Operating Temperature Range: -30 to 85℃; (5)Storage Temperature Range: -55 to 125℃; (6)Junction Temperature: 150℃; (7)Lead Temperature (Soldering, 10sec): 260℃; (8)ESD Level (Human Body Model): 2KV; (9)ESD Level (Machine Model): 200V.
Features
LD7266EGDHW features: (1)Adjustable Charging Current and Output Voltage; (2)1.8V~5V Battery Voltage Range; (3)Tiny Transformer; (4)Totem-Pole IGBT Driver; (5)Integrated 40V power switch; (6)Output Voltage Overcharge Protection.
Diagrams

![]() |
![]() LD7213L |
![]() Other |
![]() |
![]() Data Sheet |
![]() Negotiable |
|
||||
![]() |
![]() LD7215, |
![]() Other |
![]() |
![]() Data Sheet |
![]() Negotiable |
|
||||
![]() |
![]() LD7215C, |
![]() Other |
![]() |
![]() Data Sheet |
![]() Negotiable |
|
||||
![]() |
![]() LD7215D |
![]() Other |
![]() |
![]() Data Sheet |
![]() Negotiable |
|
||||
![]() |
![]() LD7215W |
![]() Other |
![]() |
![]() Data Sheet |
![]() Negotiable |
|
||||
![]() |
![]() LD7272 |
![]() Other |
![]() |
![]() Data Sheet |
![]() Negotiable |
|
||||
(China (Mainland))








