Product Summary
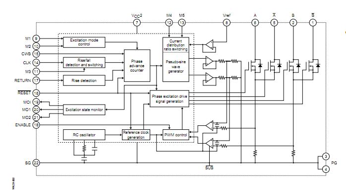
The STK672-040 is a stepping motor driver hybrid IC that uses power MOSFETs in the output stage. It includes a built-in microstepping controller and is based on a unipolar constant-current PWM system. The STK672-040 supports application simplification and standardization by providing a built-in 4 phase distribution stepping motor controller. It supports five excitation methods: 2 phase, 1-2 phase, W1-2 phase, 2W1-2 phase, and 4W1-2 phase excitations, and can provide control of the basic stepping angle of the stepping motor divided into 1/16 step units. It also allows the motor speed to be controlled with only a clock signal. The applications of the STK672-040 include Facsimile stepping motor drive (send and receive), Paper feed and optical system stepping motor drive in copiers, Laser printer drum drive, Printer carriage stepping motor drive, X-Y plotter pen drive, Other stepping motor applications.
Parametrics
STK672-040 absolute maximum ratings: (1)Maximum supply voltage 1, VCC1 max: No signal: 52 V; (2)Maximum supply voltage 2, VCC2 max: No signal: -0.3 to +7.0 V; (3)Input voltage, VIN max: Logic input pins: -0.3 to +7.0 V; (4)Output current, IOH max: 0.5s, 1 pulse, when VCC1 applied. Load: R = 5Ω, L = 10mH for each phase: 2.2 A; (5)Repeated avalanche capacity, Ear max: 38 mJ; (6)Allowable power dissipation, Pd max, θc-a = 0: 12 W; (7)Operating substrate temperature, Tc max: 105℃; (8)Junction temperature, Tj max: 150℃; (9)Storage temperature, Tstg: -40 to +125℃.
Features
STK672-040 features: (1)One of five drive types can be selected with the drive mode settings (M1, M2, and M3); (2)Provides four freely selectable modes for the vector locus during microstepping drive: circular mode, one inside mode, and two outside modes; (3)Phase retention even if excitation is switched; (4)The excitation phase state can be verified in real time using the MO1, MO2, and MOI signal output pins; (5)The CLK input counter block can be selected to be one of the following by the high/low setting of the M3 input pin, Rising edge only; Both rising and falling edges; (6)The CLK and RETURN input pins include built-in malfunction prevention circuits for external pulse noise; (7)ENABLE and RESET pins provided. These are Schmitt trigger inputs with built-in 20kΩ (typical) pull-up resistors; (8)No noise generation due to the difference between the A and B phase time constants during motor hold since external excitation is used; (9)Microstepping operation supported even for small motor currents, since the reference voltage Vref can be set to any value between 0V and 1/2VCC2.
Diagrams

| Image | Part No | Mfg | Description | ![]() |
Pricing (USD) |
Quantity | ||||||||||||
|---|---|---|---|---|---|---|---|---|---|---|---|---|---|---|---|---|---|---|
![]() |
![]() STK672-040-E |
![]() ON Semiconductor |
![]() Motor / Motion / Ignition Controllers & Drivers Unipoler 2PhaseMicro SteppingMotor Driver |
![]() Data Sheet |
![]()
|
|
||||||||||||
![]() |
![]() STK672-040GEVB |
![]() ON Semiconductor |
![]() Power Management IC Development Tools EVM FOR STK672-040-E |
![]() Data Sheet |
![]()
|
|
||||||||||||
(China (Mainland))










