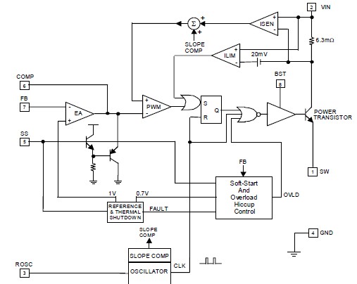
Product Summary
The SC4524SETRT is an adjustable frequency peak currentmode step-down switching regulator with an integrated 2.3A, 30V switch. The SC4524SETRT can be programmed up to 1.5MHz. This allows the use of small inductor and ceramic capacitors, resulting in very compact power supplies. The SC4524SETRT is suitable for next generation XDSL modems, set-top boxes and point of load applications. The SC4524SETRT uses peak current-mode PWM control for ease of compensation. Cycle-by-cycle current limit and hiccup overload protection reduce power dissipation during overload. Combined soft start and enable pin not only eliminates output start up overshoot but also allows power sequencing. The SC4524SETRT is available in SOIC-8 EDP package. Applications are (1)XDSL and cable modems; (2)Set-top boxes; (3)Point of load applications; (4)CPE equipment; (5)DSP power supplies; (6)Disk drives.
Parametrics
SC4524SETRT absolute maximum ratings: (1)Input voltage VIN: -0.3 to 32 V; (2)BST pin V BST: 42 V; (3)BST pin Above SW V BST -V SW: 24 V; (4)SS pin V SS: 3 V; (5)FB pin V FB: -0.3 to VIN V; (6)SW voltage V SW: -0.6 to VIN V; (7)SW transient spikes (<10ns duration)V SW: VIN +1.5 V, -2.5 V; (8)Operating ambient temperature range TA: -40 to 85 °C; (9)Thermal resistance junction to ambient θ JA: 36 °C/W; (10)Thermal resistance junction to case θ JC: 5.5 °C/W; (11)Maximum junction temperature TJ: 150 °C; (12)Storage temperature range T STG: -65 to +150 °C; (13)Lead temperature (soldering)10 sec T LEAD: 300 °C; (14)ESD rating (human body model)ESD: 1500 V.
Features
SC4524SETRT features: (1)Up to 1.5 MHz programmable switching frequency; (2)2.3A integrated switch; (3)Wide input voltage range 2.8V to 30V; (4)Peak current-mode control with cycle-by-cycle; (5)Current limiting; (6)Hiccup overload protection; (7)Soft-start and enable; (8)Thermal shutdown; (9)Thermally enhanced 8-Pin SOIC package; (10)Fully WEEE and RoHS compliant.
Diagrams

| Image | Part No | Mfg | Description | ![]() |
Pricing (USD) |
Quantity | ||||||||||||
|---|---|---|---|---|---|---|---|---|---|---|---|---|---|---|---|---|---|---|
![]() |
![]() SC4524SETRT |
![]() |
![]() IC REG BUCK 2A 8SOIC |
![]() Data Sheet |
![]() Negotiable |
|
||||||||||||
| Image | Part No | Mfg | Description | ![]() |
Pricing (USD) |
Quantity | ||||||||||||
![]() |
![]() SC45 |
![]() Altech |
![]() Switch Hardware Screw, M4, 45 mm |
![]() Data Sheet |
![]() Negotiable |
|
||||||||||||
![]() SC4501MLTRT |
![]() |
![]() IC REG BOOST ADJ 2A 10MLPD |
![]() Data Sheet |
![]() Negotiable |
|
|||||||||||||
![]() |
![]() SC4501MSETRT |
![]() |
![]() IC REG BOOST ADJ 2A 8MSOP |
![]() Data Sheet |
![]()
|
|
||||||||||||
![]() SC4502HMLTRT |
![]() |
![]() IC REG BOOST ADJ 1.4A 10MLPD |
![]() Data Sheet |
![]()
|
|
|||||||||||||
![]() |
![]() SC4503TSKTRT |
![]() |
![]() IC REG BOOST ADJ 1.4A TSOT23-5 |
![]() Data Sheet |
![]()
|
|
||||||||||||
![]() |
![]() SC4503WLTRT |
![]() |
![]() IC REG BOOST ADJ 1.4A 8MLPD |
![]() Data Sheet |
![]()
|
|
||||||||||||
(China (Mainland))











